Notre équipe
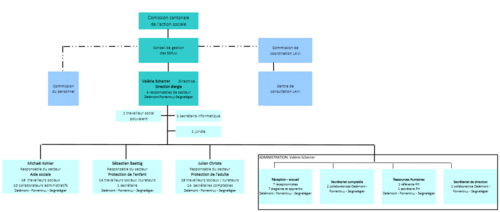
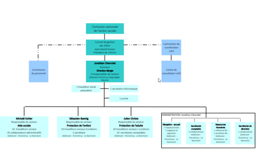
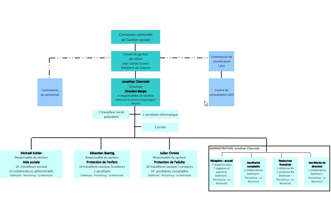
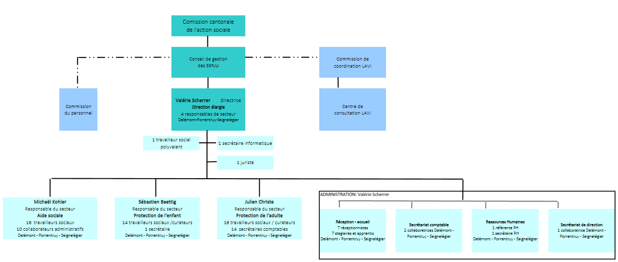
Les SSRJU sont gérés par un conseil de gestion composé de 5 membres et d'une direction élargie qui assurent la gestion, l'organisation et le fonctionnement des SSRJU.
Les collaborateurs et collaboratrices sont représentés par une commission du personnel qui interagit régulièrement avec la direction et le conseil de gestion.
- Collaborateurs fixes sans les apprentis et les stagiaires (commerce et HES) :
- 87 dont 14 hommes et 73 femmes, soit 16% et 84%.
- Collaborateurs par domaine :
- Direction : 4 ;
- assistants sociaux : 47 ;
- administration : 35 ;
- juriste : 1
- En % par domaine :
- Direction : 4.6% ;
- assistants sociaux : 54% ;
- administration : 40.2% ;
- juriste : 1.1%
Organigramme des SSRJU :
Les termes utilisés sur le site internet des SSRJU pour désigner des personnes s'appliquent indifféremment aux femmes et aux hommes.
- Lien hiérarchique : ——
- Lien fonctionnel : —— - -
